Lovato_TLT » 29 июл 2012, 21:59
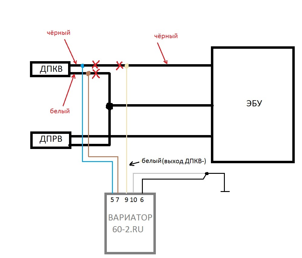
Нужный нам провод (ДПКВ-). С этого момента постараюсь описать что было сделано дальше для правильной работы вариатора на даном автомобиле!!!
На многих автомобилях Тойота,датчик коленвала и датчик распредвала подключены одним своим выводом к массе,эта масса выходит с ЭБУ одним проводом и где то в проводке разветвляеться на датчик коленвала и датчик распредвала! Следовательно резать этот провод для подключения датчика коленвала к вариатору по дифференциальной схеме пользуясь штатными проводами нельзя!!! получим ошибки по датчику распредвала!! Если воспользоваться вариантом подключения вариатора по схеме с общей массой т.е вход ДПКВ+ подключаеться на массу,в этом варианте наблюдаеться плохой запуск мотора и ошибка по датчику коленвала!!!
К чему это всё я?
К тому,что будем прокидывать свою проводку от разъёма ДПКВ в салон!!!!)))
- Вложения
-

- 8.jpg (1.27 MIB) Просмотров: 60899